无障碍阅读:
后退
刷新
纯文本通道
页面放大
页面缩小
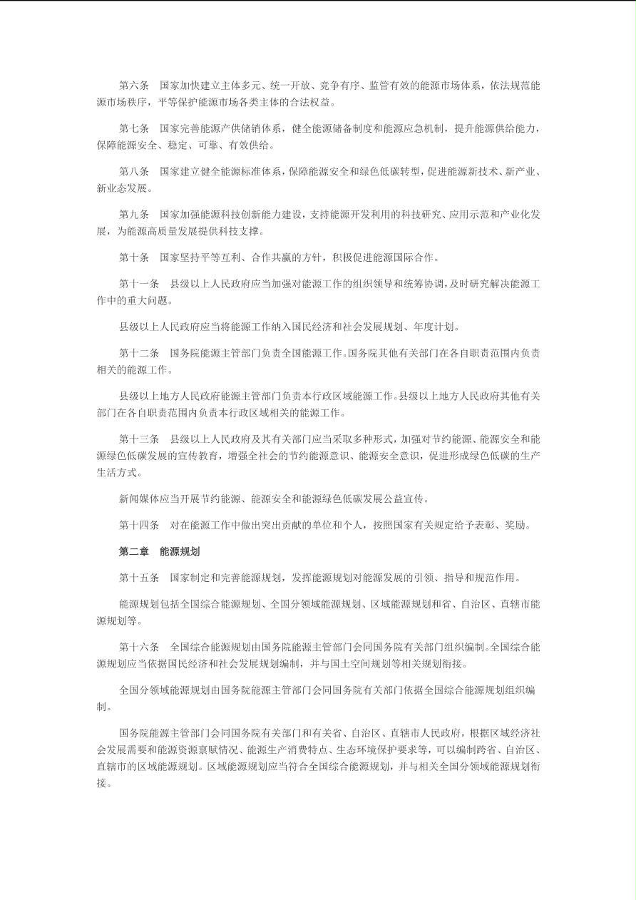
文字放大
文字缩小
原色
主题黑
主题蓝
辅助线
帮助
首页
关于我们
新闻中心
客户服务
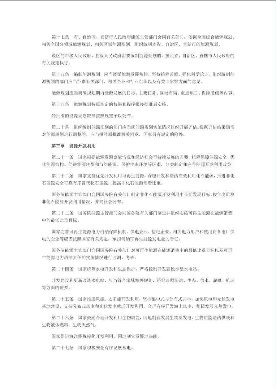
互动交流
信息公开
信息公开
主动公开信息内容
供电企业基本情况
办理用电业务有关信息
供电企业执行的电价和收费标准
供电质量情况
停限电有关信息
供电服务所执行的法律法规
供电企业制定的涉及用户利益的有关管理制度和技术标准
招投标信息
供电服务承诺及供电服务热线、12398能源监督热线等投诉渠道
用户受电工程市场公平开放相关信息
可开放容量及有关信息
电网公平开放信息
其他
信息公开年报
依申请公开信息内容
信息公开指南
首页
>>
信息公开
>>
主动公开信息内容
>>
供电服务所执行的法律法规
中华人民共和国能源法
发布日期:
2025-07-19
上一张
下一张
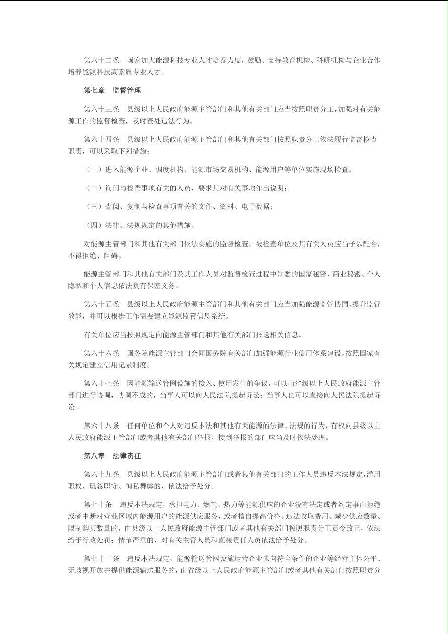
相关链接