无障碍阅读:
后退
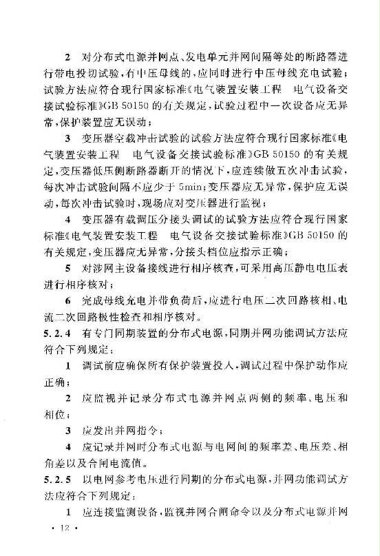
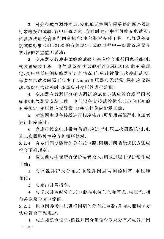
刷新
纯文本通道
页面放大
页面缩小
文字放大
文字缩小
原色
主题黑
主题蓝
辅助线
帮助
首页
关于我们
新闻中心
客户服务
互动交流
信息公开
获得电力
电力政策法规
办电服务指南
电气技术标准
首页
>>
获得电力
>>
电气技术标准
GBT51338-2018分布式电源并网工程调试与验收标准
发布日期:
2025-11-14
上一张
下一张
相关链接